搜索
网站首页
医院概况
医院简介
医院领导
医院荣誉
医院环境
医院设备
医院文化
医院新闻
院内新闻
通知通告
医疗动态
媒体关注
专题视频
科室介绍
临床科室
医技科室
职能科室
专家介绍
专家风采
护理园地
护理介绍
护理风采
自强中心
自强中心
健康科普
党建工作
党建工作
院务公开
院务公开
就医指南
就医指南
医院简介
就医指南
科室导航
专家介绍
护理风采
健康科普
在线留言
◆ 自强中心 ◆
自强中心
健康科普
首页
自强中心
健康科普
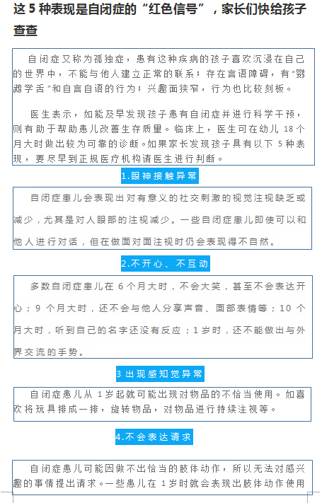
这5种表现是自闭症的“红色信号”,家长们快给孩子查查
发布时间: 2021-04-04 00:00
点击数:
0
上一条:
一图读懂 | 准新人为什么一定要做婚检?婚检应该注意什么?
下一条:
婴幼儿配方食品新国标发布
首页
校园新闻
置顶